全国咨询热线/企业邮箱
18100021833
contact@faq-kaiyuntiyu.com
网站首页
关于我们
企业简介
企业文化
组织架构
发展历程
业务介绍
新闻中心
公 告
公司新闻
图 片 库
资质荣誉
诚聘英才
联系我们
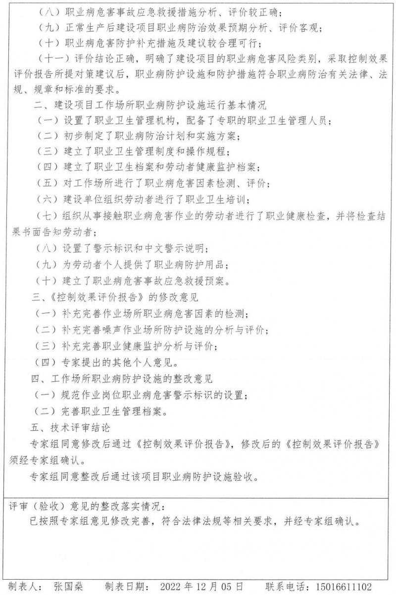
建设项目职业病防护设施“三同时”工作公示信息表(控制效果评价与职业病防护设施验收)
文章来源:开云
发布时间:2022-12-05
点击次数:406